鹤赫论坛

 找回密码
 立即注册
虚位以待...
查看: 218|回复: 5

鹤赫茶馆茶叶种类

[复制链接]

1187

主题

5190

帖子

1万

积分

管理员

Rank: 9Rank: 9Rank: 9

积分
13354
发表于 2022-10-17 16:47:27 | 显示全部楼层 |阅读模式
绿茶、红茶、青茶、黑茶、白茶、黄茶、健生茶和养生茶
回复

使用道具 举报

1187

主题

5190

帖子

1万

积分

管理员

Rank: 9Rank: 9Rank: 9

积分
13354
 楼主| 发表于 2022-10-17 16:58:03 | 显示全部楼层
鹤赫茶文化
茶分类4.png
茶分类1.png
茶分类2.png
茶分类3.png
回复

使用道具 举报

1187

主题

5190

帖子

1万

积分

管理员

Rank: 9Rank: 9Rank: 9

积分
13354
 楼主| 发表于 2022-10-17 17:00:18 | 显示全部楼层
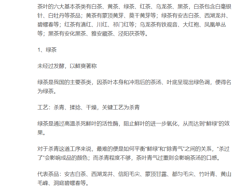
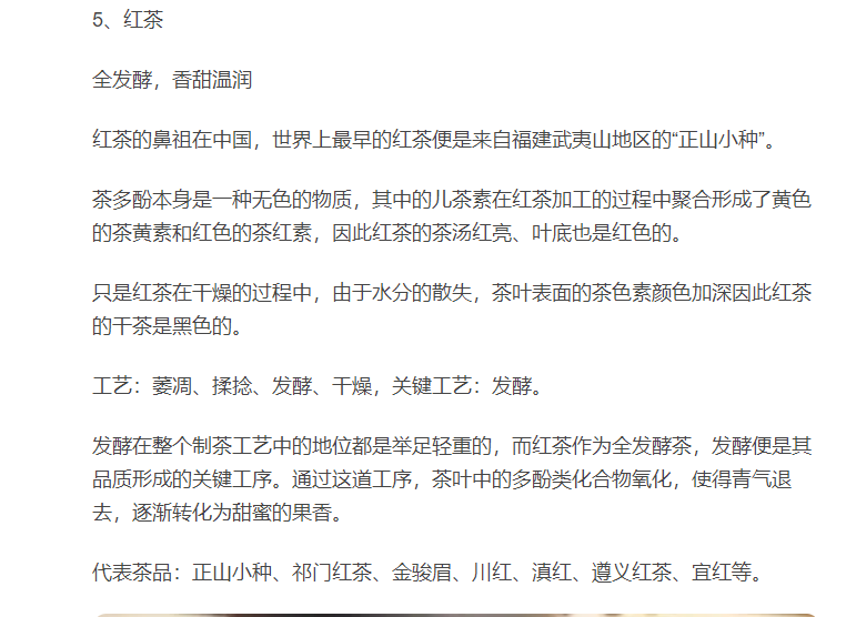
鹤赫茶叶8大分类为:

1、绿茶,有西湖龙井、碧螺春、黄山毛峰;

2、红茶,有正山小种、祁门红茶;

3、黄茶,有蒙顶黄芽、君山银针;

4、青茶,有铁观音、凤凰单纵;

5、白茶,有白毫银针、白牡丹;

6、黑茶,有安化黑茶、青砖茶。

7、健生茶:防感冒茶

8、养生茶:延年茶
回复

使用道具 举报

1187

主题

5190

帖子

1万

积分

管理员

Rank: 9Rank: 9Rank: 9

积分
13354
 楼主| 发表于 2022-10-17 19:37:31 | 显示全部楼层
绿茶 红茶 黑茶 黄茶 红茶 清茶  
黄茶.png
青茶.png
白茶.png
黑茶.png
红茶.png
黄茶.png
回复

使用道具 举报

1187

主题

5190

帖子

1万

积分

管理员

Rank: 9Rank: 9Rank: 9

积分
13354
 楼主| 发表于 2022-10-17 19:40:59 | 显示全部楼层
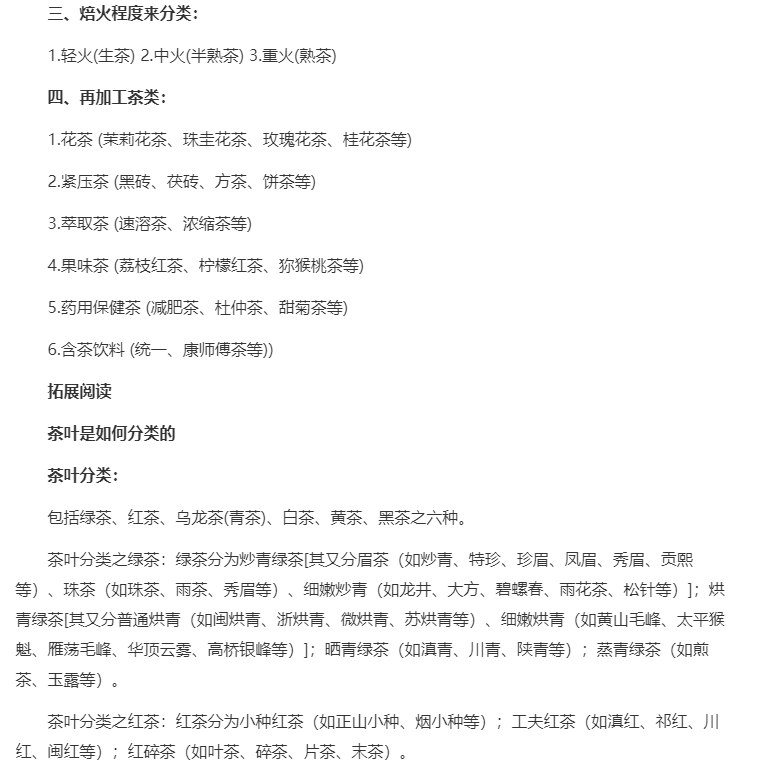
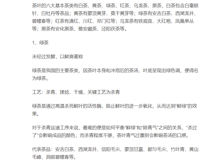
茶叶的分类有绿茶、红茶、白茶、黄茶、乌龙茶、黑茶六种,


绿茶的代表茶为西湖龙井、信阳毛尖、碧螺春;


红茶的代表滇红、川红、祁门红;


白茶的代表白牡丹、白毫银针;


黄茶的代表为蒙顶黄芽、霍山黄芽;


乌龙茶的代表为铁观音、大红袍;


黑茶的代表为安化黑茶、六堡茶。

————————————————————————————————————
红茶:祁门工夫、滇红工夫、九曲红梅、川红工夫、金骏眉、正山小种等。
绿茶:西湖龙井、信阳毛尖、碧螺春、黄山毛峰、蒙顶甘露等。
白茶:白毫银针、贡眉、白牡丹。
乌龙茶:铁观音、凤凰单丛、大红袍、肉桂、冻顶乌龙等。
黑茶:六堡茶、茯砖茶、青砖茶、康砖茶。
黄茶:蒙顶黄芽、君山银针、莫干黄芽、广东大叶青等。
花茶:碧潭飘雪、茉莉龙珠、桂花龙井、茉莉春毫等。



d4cf40ad59dcb0b7400c679ed1bc8de.png
回复

使用道具 举报

1187

主题

5190

帖子

1万

积分

管理员

Rank: 9Rank: 9Rank: 9

积分
13354
 楼主| 发表于 2022-10-17 19:43:17 | 显示全部楼层
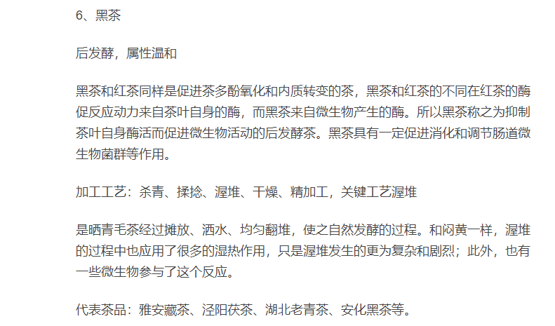
茶文化是中国传统文化之一。


将茶叶分为


白茶、黄茶、乌龙茶、
黑茶、红茶、绿茶6大类。


白茶主要功效是抗肿瘤、抗氧化、抗辐射,还可以降三高;


黄茶主要作用是改善脾胃的功能,帮助消化,防治胃肠道的疾病;


乌龙茶,因为含有丰富的维生素c,所以有很好的美白抗衰老的作用;


黑茶,可以帮助软化血管,预防心脑血管的疾病,抗衰;


红茶,性质比较温和,对于脾胃虚弱的人来说比较合适,可以改善脾胃功能、保护心脏;


而绿茶性质偏寒,可以预防粥样动脉硬化、降脂,脾胃虚寒的人不能够长期使用。

aaf39da9c10b6c6f2aa869877889fdf.png
回复

使用道具 举报

您需要登录后才可以回帖 登录 | 立即注册

本版积分规则

关闭

站长推荐上一条 /2 下一条

虚位以待...
鹤赫

QQ|站点统计|Archiver|手机版|小黑屋|鹤赫商务 ( 浙ICP备18054110号-1 )

GMT+8, 2026-5-30 16:37 , Processed in 0.810869 second(s), 22 queries .

Powered by Discuz! X3.4

© 2001-2017 Comsenz Inc.

快速回复 返回顶部 返回列表